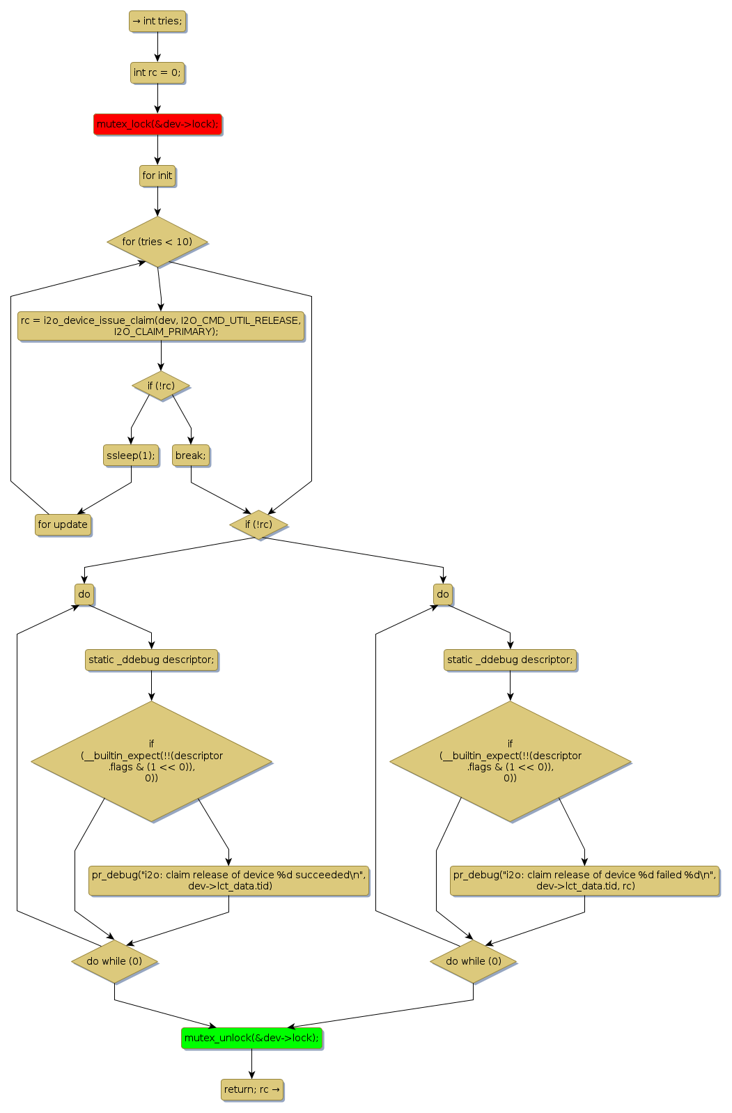
Instance Verification Kit (IVK)
mutex lock @ [2708+23+/linux-3.19-rc1/drivers/message/i2o/device.c]
Instance Signature: lock
|
The Matching Pair Graph:
|
|
Function Name
|
Control Flow Graph (CFG)
|
Events Flow Graph (EFG)
|
Source Correspondence
|
|
i2o_device_claim_release
|
|
|
[2630+24+/linux-3.19-rc1/drivers/message/i2o/device.c]
|